STAM: Stand-off Text Annotation Model¶
TL;DR: For a short introduction see the project website.
Introduction¶
STAM is a data model for stand-off text annotation. The underlying premise is that any information on a text is represented as an annotation. We define an annotation as any kind of remark, classification/tagging on any particular portion(s) of a text, or on the resource or annotation set as a whole, in which case we can interpret annotations as metadata. Additionally, rather than referencing the text directly, annotations may point to other annotations (higher-order annotations). Examples of annotation may be linguistic annotation, structure/layout annotation, editorial annotation, technical annotation, or whatever comes to mind. Our model does not define any vocabularies whatsoever.
The underlying resource is taken in its most bare form without further information; e.g. plain text (an ordered sequence of unicode points). Any additional information would be considered an annotation in our model. Interpreting and supporting particular formats/encodings is up to the implementations and opaque to the data model.
STAM does not depend on other more complex data models such as RDF, W3C Web Annotations, TEI, FoLiA or whatever, but instead addresses the problem from a more functional and pragmatic perspective. We separate pragmatics from semantics and define a kind of lowest common denominator upon which further solutions can be built. The user is free, and in fact encouraged, to use vocabularies that are formalised elsewhere.
STAM is primarily intended as a model for data representation, and less so as a format for data interchange. It is designed in such a way that an efficient implementation (both speed & memory) is feasible. The form of such an implementation either in a relational database, triple store, or directly modelled in memory, is left open to the implementation. Our model should also be reducible to a more generalised acyclic directed graph model without much difficulty.
Goals/characteristics of STAM are:
-
Simplicity - the data model must be easy to understand for a user/developer to use and only contain what is needed, not more. We provide a minimal foundation upon which other projects can build more complex solutions. These are deliberately kept out of STAM itself. The notion that everything is an annotation is at the core of STAM and one of the things that keeps it simple.
-
Separation from semantics - The data model does not commit to any vocabulary or annotation paradigm. It must be flexible enough to express whatever annotation paradigm a researcher wants to use, yet provide the facilities to be specific enough for practical purposes. The model basically allows for any kind of directed or undirected graph.
-
Standalone - No dependency on other data models (e.g. RDF) aside from Unicode and JSON for serialisation, no dependency on any software services.
-
Practical - Rather than provide a theoretical framework, we primarily aim to provide a practical specification and actual low-level tooling you can get to work with right away.
-
Performant - The data model is set up in such a way that it allows for efficient/performant implementations, with regard to processing requirements but especially memory consumption. The model should be suitable for big data (millions of annotations). We sit at a point where we deem to have an optimal trade-off between simplicity, flexibility and performance.
-
Import & Export - Reads/writes a simple JSON format. But also designed with export to more complex formats in mind (such as W3C Web Annotations / RDF) and imports from common formats such as CONLL. Note that although STAM puts no constraints on annotation paradigms and vocabularies, higher data models may.
The name STAM, an acronym for "Stand-off Text Annotation Model", is Dutch, Swedish, Afrikaans and Frisian for "trunk" (as in the trunk of a tree), the name itself depicts a solid foundation upon which more elaborate solutions can be built.
Large parts of this specification are normative:
The key words "MUST", "MUST NOT", "REQUIRED", "SHALL", "SHALL NOT", "SHOULD", "SHOULD NOT", "RECOMMENDED", "MAY", and "OPTIONAL" in this document are to be interpreted as described in RFC 2119.
Extensions¶
We keep STAM simple and define only the bare minimum. Other functionality is included in extensions. Extensions do one or more of the following: they extend the data model, specify new serialisations, specify mappings/crosswalks to other paradigms/formats, specify additional functionality, define a particular modelling strategy following some vocabulary.
The following are currently defined:
- STAM-Vocab - Allows expressing and validating against user-defined vocabularies.
- STAM-Webannotations - Models W3C Web Annotations using STAM and vice versa.
- STAM-Textvalidation - Adds an extra redundancy layer that helps protecting data integrity and aids readability of serialisations
- STAM-CSV - Defines an alternative serialisation format using CSV.
- STAM Query Language (STAMQL) - This STAM extension defines a query language that allows end-users to formulate and subsequently execute searches on a STAM model.
- STAM-Transpose - This is an extension on top of STAM that allows linking identical textual parts across resources, which we call transposition. This extension defines a vocabulary and prescribes functionality enabled through this vocabulary.
- STAM-Translate - This is a more generic variant of transpositions, that allows relating any texts, even if not identical. It is useful for alignments of translations, corrections, normalisations, etc.. .This extension defines a vocabulary.
Implementations¶
This specification does not define precisely how the data model should be implemented in software, although the data model is designed in such a way as to facilitate an efficient implementation. We refer to the following implementations:
- stam-rust - A STAM library written in Rust, aims to be a full STAM implementation with high performance and memory-based storage model.
- stam-python - A STAM Library for Python. This is not a full independent implementation but it is a Python binding to the above Rust library.
- stam-tools - A set of STAM commmand line tools implement on top of the Rust library. This is not a full independent implementation but adds extra functionality on top of the Rust library and offers a command-line interface.
Please read the Functionality section further down to see a specification of requirements for implementations.
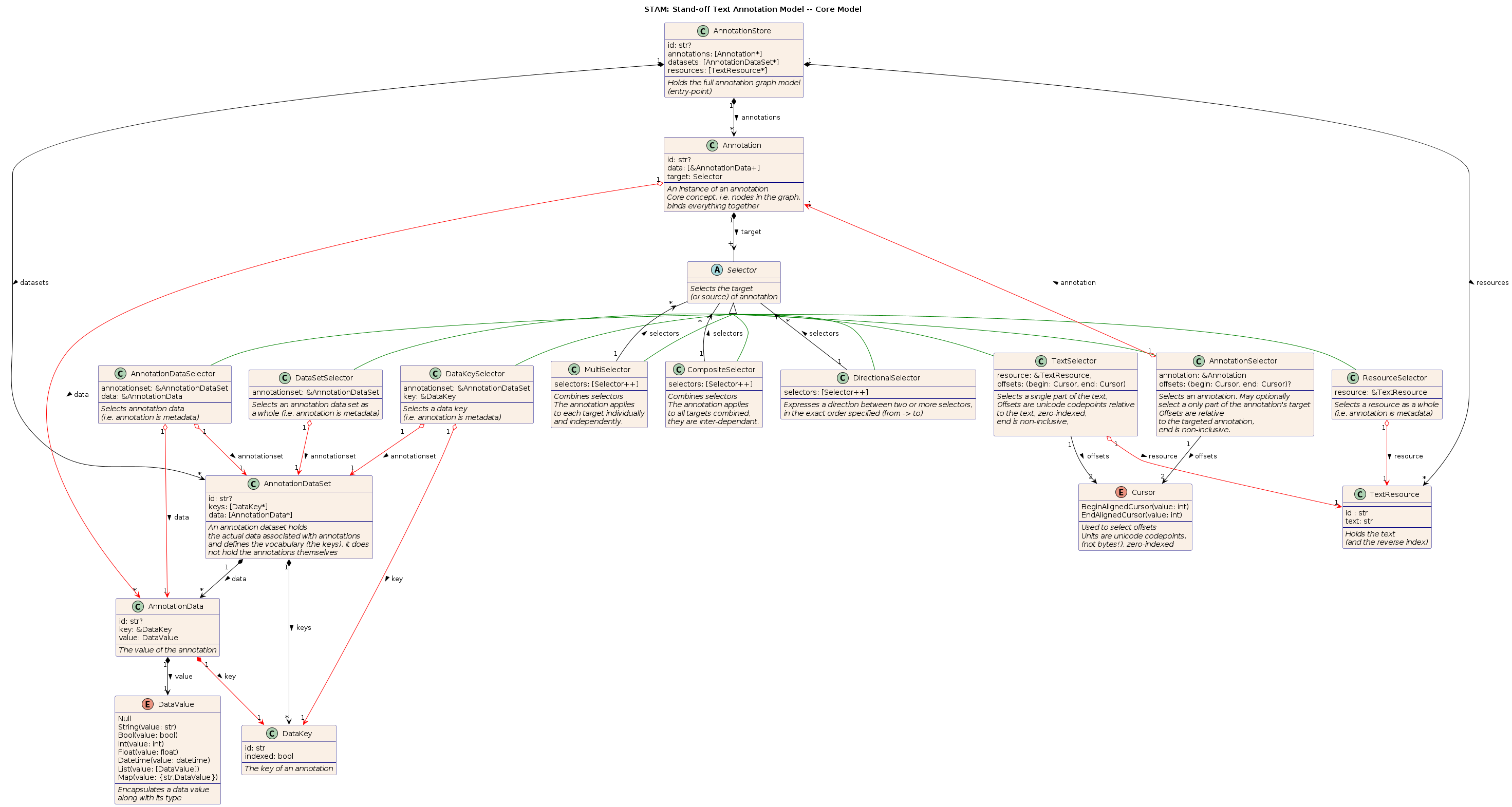
Core Data Model¶
In this section, we will describe the STAM data model, note that the data model is detached from any specific serialisation format, those will be discussed in a later section.
The below UML diagram expresses the core data model.

Some notes to interpret the diagram:
- A circled C stands for a Class (items listed are properties that must all be satisfied).
- A circled A stands for a Abstract class (items listed are properties that must all be satisfied).
- A circled E stands for an Enumeration (items listed are options in the enumeration)
- Enumerations may be parametrised (this could be written more verbosely as an abstract class (A) and concrete classes (C), and vice versa).
- Green edges denote a subclass relationship (for the various Selectors)
- Red edges point to references in the recommended memory model, black edges indicate ownership. Please ignore it on a first reading.
- The ampersand prefix (
&) represent a reference/pointer and is merely a RECOMMENDED hint for a memory model for implementations. - The
?suffix represents optional properties. []represents a collection (a list/vector/array/set, specifics are left to the implementation)- The
*suffix inside a list represents zero or more items of the preceding type - The
+suffix inside a list represents one or more items of the preceding type - The
++suffix inside a list represents two or more items of the preceding type
- The
Identifiers¶
Many of the items carry two identifiers. The first is an actual public identifier intended to be persistent and usable for data exchange, this is an arbitrary string and is OPTIONAL.
The second is a private identifier, an internal numeric identifier which
serves for particular implementations but should not be used outside of the
context of a particular implementation. We refer to this one as _id, starting
with an underscore to indicate it's internal. It is part of the extended
model rather than the core model.
Both types of identifiers, by definition, MUST be unique within their scope:
- The scope for the private identifiers is a local implementation context. They carry no meaning outside of an implementation.
- The scope for public identifiers of keys (
DataKey) and annotation data (AnnotationData) is the annotation dataset (AnnotationDataSet) in which they live. That means that two keys may have the same public identifier as long as they are in different sets. - The scope for public identifiers of annotations (
Annotation), resources (TextResource) and annotation data set (AnnotationDataSet) is the AnnotationStore. It is RECOMMENDED for these identifiers to be globally unique.
The following overriding constraints apply only for compatibility with RDF:
- The public identifier of annotations, resources, annotation datasets, MUST be an IRI
- The public identifier of keys MUST be able to be transformed into an IRI as follows:
- It it already an IRI by itself (no transformation necessary).
- It forms an IRI when appended to the public identifier of the annotation data set. If identifier of the annotation data set does not end in
/or#, an extra/SHOULD be inserted as delimiter in the concatenation. - An exception to this rule is if the intended output is JSON-LD. A dataset identifier MAY be explicitly exempted via a parameter and keys SHOULD then be propagated as-is (they may function as aliases) and it is up to the JSON-LD context to resolve them.
- There SHOULD be a public identifier for each
Annotation
Offsets¶
Offsets are always in unicode codepoints (not byte offsets, though internally implementations MAY convert from/to utf-8 byte offsets), the coordinate system is zero-indexed and the end offset is non-inclusive. An offset consists of two components:
begin- An cursor pointing to the begin of the selectionend- A cursor pointing to the end of the selection (non-inclusive)
The coordinate system is determined by whatever that the selector points at:
this can either be a TextResource via ResourceSelector, in which case we
are dealing with absolute coordinates in a text, or it can be an Annotation
via AnnotationSelector in which case we are dealing with relative coordinates
with respect to the target of the annotation.
The begin and end offsets are expressed via a Cursor, for either
component the cursor can be either begin-aligned or end-aligned. This is best
explained through an example on the string "Hallå världen" (Hello world in
swedish):
BeginAlignedCursor(0), BeginAlignedCursor(1)- "H"BeginAlignedCursor(4), BeginAlignedCursor(5)- "å"BeginAlignedCursor(0), BeginAlignedCursor(5)- "Hallå"BeginAlignedCursor(0), BeginAlignedCursor(13)- "Hallå världen"BeginAlignedCursor(0), EndAlignedCursor(0)- "Hallå världen"BeginAlignedCursor(7), EndAlignedCursor(-2)- "värld"EndAlignedCursor(-7), EndAlignedCursor(0)-"världen"
Also take note of the following constraints:
- The
beginandendoffset MAY reference the very same point, in which case the length of the selection is0and the whole selector SHOULD BE interpreted as a single pointer/cursor rather than a selection of text. - The
endoffset MUST NOT reference a point before thebeginoffset. - The
beginoffset MUST NOT reference a point before the beginning of the resource's text. - The
endoffset MUST NOT reference a point after the end of the resource's text, with the sole exception of first codepoint after the text's end (considering the end is always non-inclusive).
Example A¶
Example A below shows an annotation example using this model, it shows a textual resource with a small Swedish text "Hallå världen" with three annotations (shown in yellow).
None of the vocabulary (keys/values) in the annotations is predefined by STAM.
After working this out in the STAM annotation model, we obtain the schema below. Note that two annotations share the same data, illustrating how the model leads to more memory efficiency.

Class: Annotation Store¶
An Annotation Store is an unordered collection of annotations, resources and annotation data sets. It can be seen as the root of the graph model and the glue that holds everything together.
Implementations themselves decide how to implement this (in memory, on disk, database backed, etc). Being the class that holds the entire graph, this typically means that implementations only have a single Annotation Store, multiple annotations and resources can be loaded into it and SHOULD be distinguished from eachother by other means (e.g. by the resource they are referencing or any higher-order annotations that group things together).
Class: TextResource¶
This holds the textual resource to be annotated. The text SHOULD be in Unicode Normalization Form C (NFC) but MAY be in another unicode normalization forms.
Class: Annotation Data Set¶
An Annotation Data Set stores the keys (DataKey) and values
(AnnotationData) that are used by annotations. It effectively defines a
certain vocabulary, i.e. key/value pairs. How broad or narrow the scope of the
vocabulary is not defined by STAM but entirely up to the user.
The AnnotationDataSet does not store the Annotations themselves, those are in
the AnnotationStore.
An AnnotationDataSet MUST have a public identifier.
Class: Annotation¶
This represents a particular instance of annotation and is the central
concept of the model. They can be considered the primary nodes of the graph model. The
instance of annotation is strictly decoupled from the data or key/value of the
annotation (AnnotationData). After all, multiple instances can be annotated
with the same label (multiple annotations may share the same annotation data).
Moreover, an Annotation can have multiple annotation data associated. The result is that multiple annotations with the exact same content require less storage
space, and searching and indexing is facilitated.
Through the data property, multiple instances of AnnotationData MAY be
associated with an Annotation, when this is the case, a strong dependency
relation between the data MUST be assumed in the interpretation. Like
AnnotationData itself, the data is also assumed to be complete and immutable;
you SHOULD NOT add data to existing annotations at a later point. If these
conditions are not fulfilled, you SHOULD use multiple Annotations instead,
including possibly an Annotation on the original Annotation (i.e. a
higher-order annotation via AnnotationSelector).
The data property and the AnnotationData instances can for example be used to express things like (non-normative!):
- The actual value of the annotation (what is the actual annotation's content?). For instance:
- linguistic information such as a Part-of-Speech tag (noun, verb), a lemma, etc...
- a textual correction (e.g. mississippi where the text had mississipi)
- some remark or opinion on the content (e.g. "I like this part!")
- The type of the annotation (what kind of annotation is it? Like one of the above mentioned categories)
- No need to have a type, you can also choose for key/value pairs that imply a type (like pos, correction, remark).
- The purpose of the annotation (why was it made?)
- The creator of the annotation (who made the annotation?)
- The time at which the annotation was made (when was it made?)
The italicized part in the above list would correspond to the keys. None of
this vocabulary is predefined by STAM though! It is the user-defined
AnnotationDataSet that determines the vocabulary used and you can use whatever
annotation paradigm you deem fit.
Each annotation instance MUST have a single target. The target is
selected using a Selector. Annotation is a broad concept in STAM and almost
everything is an annotation, it explicitly includes metadata and not just annotations that
reference a text segment; the type of selector determines the nature of the annotation.
Class: Selector¶
A Selector identifies the target of an annotation and the part of the
target that the annotation applies to. Selectors can be considered the labelled edges of the graph model, tying all nodes together.
There are multiple types of selectors:
TextSelector- Selects a target resource and a text span within it. The text-span MUST be contiguous and is is specified through an offset pairs consisting of abeginandend. Thesebeginandendattributes MUST describe the character position in unicode points in text of the resources that is being pointed at. Indexing MUST be zero-based and the end offset MUST be non-inclusive. Non-contiguous spans are expressed via multipleTextSelectors under aCompositeSelector.ResourceSelector- A selector pointing to a resource as whole. This type of annotation can be interpreted as metadata.DataSetSelector- A selector pointing to an annotation data set (AnnotationDataSet). This type of annotation can be interpreted as metadata.DataKeySelector- A selector pointing to a data key (DataKey). This type of annotation can be interpreted as metadata.AnnotationDataSelector- A selector pointing to an annotation data instance (AnnotationData, i.e. a key/value pair). This type of annotation can be interpreted as metadata.AnnotationSelector- A selector pointing to another annotation. This we call higher-order annotation and is very common in STAM models. If the annotation that is being targeted eventually refers to a text (TextSelector), then offsets MAY be specified that select a subpart of this text. These offsets are now relative to the annotation. Internally, the implementation can always efficiently resolve these to absolute offsets on the resource. The use ofAnnotationSelectorhas one important constraint: the graph of all annotations referring to other annotations MUST be acyclic; i.e. it can't end up in a recursive loop of annotations referencing each-other. Implementations SHOULD check this.MultiSelector- A selector that consists of multiple other selectors (subselectors) to select multiple targets. This MUST be interpreted as the annotation applying to each target individually, without any relation between the different targets. Leaving one out or adding one MUST NOT affect the interpretation of any of the others nor of the whole. This is a way to express multiple annotations as one, a more condensed representation. Do note that in STAM, even if you don't use aMultiSelectorbut use multiple annotations, you still benefit from the fact that these multiple annotations may share the sameAnnotationData, and can therefore easily retrieve all annotations that share particular data. The order of the selectors is not significant, implementations MAY re-order at will and are RECOMMENDED to return results in textual order where applicable.CompositeSelector- A selector that consists of multiple other selectors (subselectors), these are used to select more complex targets that transcend the idea of a single simple selection. This MUST be interpreted as the annotation applying equally to the conjunction as a whole, its parts being inter-dependent and for any of them it goes that they MUST NOT be omitted for the annotation to make sense. The interpretation of the whole relies on all its parts. The order of the selectors SHOULD adhere to textual order if applicable (implementation MAY re-order to enforce this). For selectors not referring to text, the order is not significant (use aDirectionalSelectorinstead if you want a custom order). When there is no dependency relation between the selectors, you MUST simply use multipleAnnotations or aMultiSelectorinstead. When grouping things into a set, do use aCompositeSelector, as the set as a whole is considered a composite entity.DirectionalSelector- Another selector that consists of multiple other selectors, but with an explicit direction (from -> to), used to select more complex targets that transcend the idea of a single simple selection. The ordering (and interpretation thereof) is strictly user-determined and implementations MUST adhere to this.
The so-called complex selectors (MultiSelector, CompositeSelector and
DirectionalSelector) MUST NOT be nested, you MUST use one or more of the
simple selectors (TextSelector,ResourceSelector,
DataSetSelector,DataKeySelector,AnnotationDataSelector,AnnotationSelector) as subselector (or the internal
RangedInternalSelector which will be described later on as part of the
extended model).
Class: AnnotationData¶
This class holds the actual content of an annotation; a key/value pair. (the
term feature is regularly seen for this in certain annotation paradigms).
Annotation Data is deliberately decoupled from the actual Annotation
instances so multiple annotation instances can point to the same content
without causing any overhead in storage. Moreover, it facilitates indexing and
searching. The annotation data is part of an AnnotationDataSet, which
effectively defines a certain user-defined vocabulary.
Annotation data consists of a single key/value pair that SHOULD be immutable
(i.e. it shouldn't change after being set, just delete it and add another if
need be). A key MUST be unique within a dataset (and when using RDF it
must be globally unique over all identifiers). The key is encapsulated in a separate DataKey type for
performance reasons, these too are held by the AnnotationDataSet.
An Annotation instance MAY reference multiple AnnotationData with the same key but different values.
The value property is a DataValue instance that holds the
actual value along with its data type. For a given key, value combination, there SHOULD be only
one matching AnnotationData in a given set. There MAY be multiple only if given different explicit public identifiers, but this is NOT RECOMMENDED.
Extended model: The _referenced_by attribute of AnnotationData links back to all
annotations that instantiate this exact same content, this is effectively a
reverse index to facilitate search. It is RECOMMENDED for implementations to
do efficient querying. Read the section on reverse indices later on.
Class: DataKey¶
This DataKey class encapsulates data keys for AnnotationData. It has an
id property, which is the actual key, MUST be provided and MUST be unique within the set. The
reason for this separate class is only to enable performant implementation with
a minimal memory footprint; allowing the full key ID to be stored in memory only once instead of for
each instance it is used.
The following overriding constraints apply only for compatibility with RDF:
- The public identifier MUST be either be an IRI identifying a property, or it can be turned into one by appending it to the identifier of the data set the key is part, following the concatenation rules explained in the identifiers section.
- The resulting public identifier SHOULD be globally unique.
Enum: DataValue¶
This DataValue class encapsulates data values along with their data types, as well as some collection types.
It can be set to one of the following:
Null()- No valueString(value: str)- StringInt(value: int)- Integer numberBool(value: bool)- BooleanFloat(value: float)- Fractional numberDatetime(value: datetime)- A date/time representation, compatible withxsd:datetime.- The following are recursive collection types:
List(value: [DataValue])- An ordered list of multipleDataValueinstancesMap(value: {key: str, value: DataValue})- A key/value map, containing one or moreDataValueinstances. This was introduced in STAM v1.2.
Note that the Map type to associate further nested key/value pairs SHOULD
NOT be used to express deeper annotations on annotations; for those you
MUST use Annotations on Annotations (i.e. using AnnotationSelector)
instead. The map type's use limited to grouping inter-dependent data together.
Note that a map does not reuse DataKey instances, which implies that the keys
in this map are not heavily optimised to the extent that the datakeys are,
neither do they carry dataset information. A map SHOULD be interpreted as an
entity as a whole and is not optimised for deeper search/indexing or for
associating further schema information.
The following notes/constraints apply for RDF conversion:
- Whether a String value resolves to a string literal or to an IRI in conversion to RDF is not specified and up to the implementation. When RDF is serialised as JSON-LD then the JSON-LD context provides an excellent means of resolving this issue, provided such additional context can be supplied to the converter.
- When you use the
Maptype. The keys in the map SHOULD be IRIs to enable serialisation to RDF, values that are not IRIs are passed as-is, which is useful in case of JSON-LD serialisation where the JSON-LD context determines their exact interpretation. However, they MAY also be rejected by implementations as they can be possibly undefined.
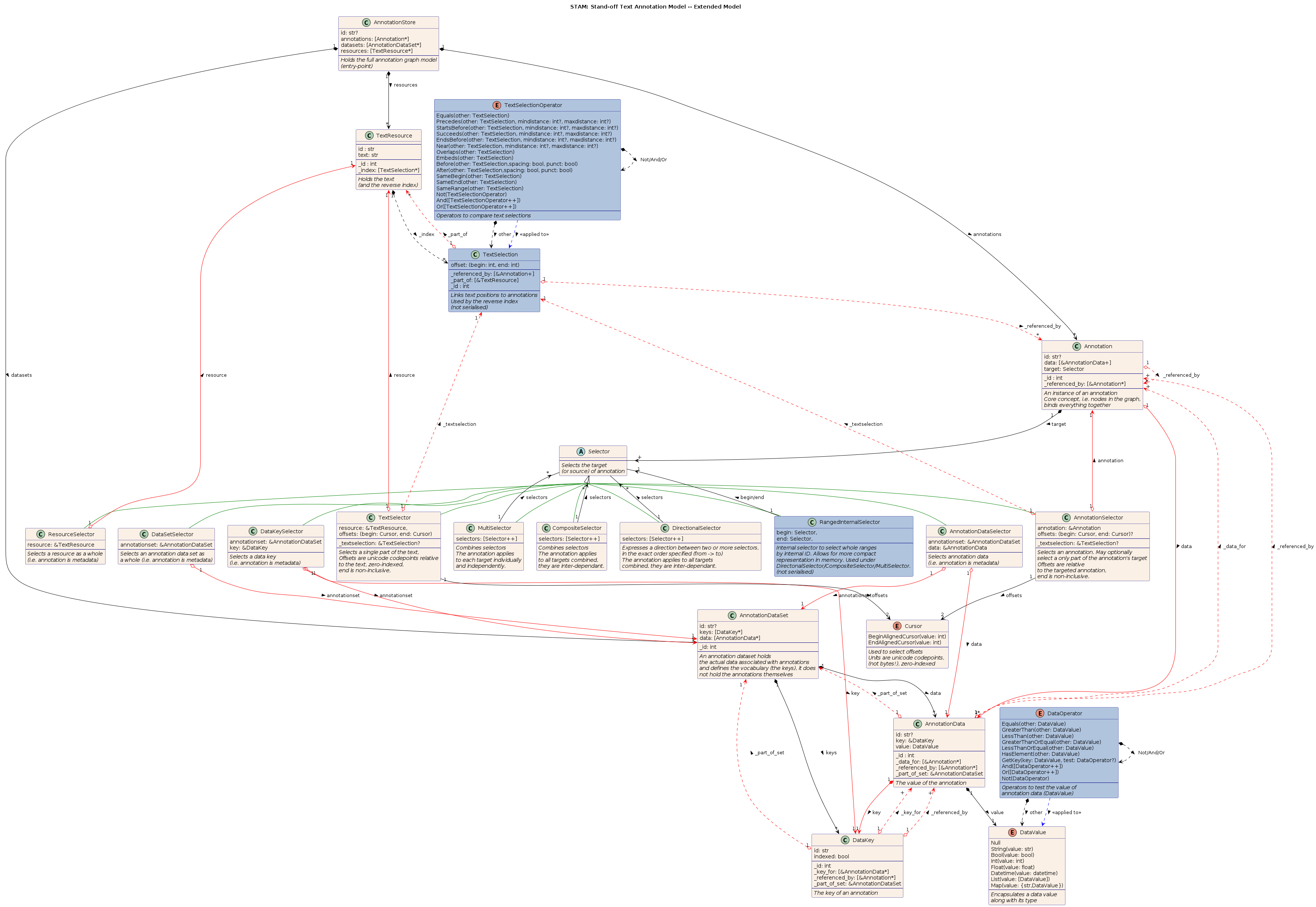
Extended Data Model¶
The classes in this next section are all part of the extended data model and are auxiliary structures used by implementations to delivered specific functionality rather than the core structure to model the actual data. These are taken as RECOMMENDED but NOT REQUIRED. They are typically not part of any serialisation.
In the UML diagram, they are drawn in blue. Implementations MAY deviate from these and implement things in another matter. Although STAM does prescribe what functionality must be implemented (see the functionality section), it leaves flexibility to implementations to determine how that should be accomplished.
The below UML diagram expresses the extended data model, it includes and builds upon all of the core model:

Some notes to interpret the diagram, as it may quickly become overwhelming:
- A circled C stands for a Class (items listed are properties that must all be satisfied).
- A circled A stands for a Abstract class (items listed are properties that must all be satisfied).
- A circled E stands for an Enumeration (items listed are options in the enumeration)
- Enumerations may be parametrised (this could be written more verbosely as an abstract class (A) and concrete classes (C), and vice versa).
- Blue classes/enumerations are dependency relations part of the extended model, and provide RECOMMENDATIONS for implementations in order to provide certain functionality. Please ignore it on a first reading.
- Dashed edges follow private/RECOMMENDED properties for the recommended memory-model or come from classes in the extended model. Please ignore it on a first reading.
- Green edges denote a subclass relationship (for the various Selectors)
- Red edges point to references in the recommended memory model, black edges indicate ownership. Please ignore it on a first reading.
- Blue edges denote a functional relationship (used with). Please ignore it on a first reading.
- The ampersand prefix (
&) represent a reference/pointer and is merely a RECOMMENDED hint for a memory model for implementations. - The
?suffix represents optional properties. []represents a collection (a list/vector/array/set, specifics are left to the implementation)- The
*suffix inside a list represents zero or more items of the preceding type - The
+suffix inside a list represents one or more items of the preceding type - The
++suffix inside a list represents two or more items of the preceding type
- The
- Properties starting with an underscore are NOT REQUIRED but RECOMMENDED for implementation to facilitate quick lookups, they suggest a memory model. Implementations could implement them as private properties.
Class: TextSelection¶
A TextSelection is a precisely defined slice of the text of a given TextResource.
It typically refers to the exact absolute offsets of a text. This structure SHOULD be produced
as the result of a selection (e.g. by an annotation via a TextSelector) and SHOULD
be added to a reverse index to facilitate search. A TextSelection MUST NOT be serialized to file.
Instances of TextSelection make up the (reverse) for a TextResource. The job of the reverse index, is to link
text offsets back to annotations. Usage of the reverse
index and this TextSelection class is a RECOMMENDATION, implementations
MAY decide to implement this differently.
To facilitate search, implementations are RECOMMENDED to keep all
TextSelections in the reverse index in sorted order, where the order is based
on the offsets. We do not prescribe how to implement this, but a boundary index
that independently tracks begin offsets and end offsets would function best.
Enum: TextSelectionOperator¶
This operator expresses a binary relation between two text selections (A TextSelectionOperator B, in which A and B are both a TextSelection). The way we define
this and other operators in the extended STAM model, is more like currying, as
the right part is included, effectively turning a binary operator into a unary
one. This follows a certain implementation logic, but implementations MAY
choose to implement this differently.
We distinguish the following variants for this operator, they are to be considered RECOMMENDED:
Equals(B)- A equals B, both text selections reference the exact same offset (i.e. same begin, same end).Before(B, mindistance: int? , maxdistance: int?)- A comes before B entirely, there is no overlap (alternative name: ends before)- The
mindistance, when set, defines a minimum distance in unicode points (default = 0) - The
maxdistance, when set, defines a maximum distance in unicode points (default, unset = infinite)
- The
After(B, mindistance: int?, maxdistance: int?)- A comes after B entirely, there is no overlap.Overlaps(B)- A overlaps with B.Embeds(B)- A embeds or contains B. This may sometimes be interpreted as a parent-child relationship. Consider for instance A being a sentence and B a word in that sentence. Also note thatA Equals(B)entailsA Embeds(B)(but not the other way round).Precedes(B, spacing: bool?, punct: bool?)- A comes right before B, it ends just when B begins- The
spacingparameter, when set to true, allows whitespace between the offsets and still considers the text selection sets adjacent - The
punctparameter, when set to true, allows punctuation between the offsets and still considers the text selection sets adjacent
- The
Succeeds(B, spacing: bool?, punct: bool?)- A comes right after B< it begins just when A endsSameBegin(B)- A and B have the same begin cursor.SameEnd(B)- A and B have the same end cursor.
We also introduce some logical operators which take other operator(s) (P) as parameters:
Not(P)- Inverts any operatorAnd([P++])- Logical conjunction. All operators must passOr((P++]- Logical disjunction. One of the operators must pass.
There is already some redundancy in operators as some are the inverse of one or more others. The following even add more redundancy but MAY also be implemented as convenient shortcuts:
Near(B, mindistance: int?, maxdistance: int?)- APrecedesB or ASucceedsB, there is no overlapSameRange(B)- Combination ofSameBeginandSameEnd.Embedded(B)- B embeds A (inverse ofEmbeds)
Rather than operate on individual text selections, implementations MAY operate on entire sets of text selections instead, but this is left to an extension.
Enum: DataOperator¶
This binary operator is used on DataValue instances (i.e. the value of an AnnotationData instance)
to test the value. Consider A DataOperator B, where A is often the data in the model,
and B some value the user wants to test for. The operator MUST evaluate to
a boolean. It can also be used AnnotationData and even on Annotation, in this last case it is simply
applied to all AnnotationData instances in data. It MUST then returns true
if any of the data matches, except if Not is used, then all MUST match.
We discern the following variants, they are to be considered RECOMMENDED:
Equals(other: DataValue)- Test whether two values are equalGreaterThan(other: DataValue)LessThan(other: DataValue)GreaterThanOrEqual(other: DataValue)LessThanOrEqual(other: DataValue)HasElement(other: DataValue)- When applied to annotation data withDataValue::List(), tests if the element is in the list.GetKey(key: str, test: DataOperator?)- When applied to annotation data withDataValue::Map(), tests if the key exists in the map and if the additional test (optional) holds. This was introduced in STAM v1.2.And([DataOperator++])- Conjunction combining multiple testsOr([DataOperator++])- Disjunction combining multiple testsNot(DataOperator)- Unary operator that inverts the logic.
Class: RangedInternalSelector¶
This selector is used internally as subselector under one of the so-called complex selectors (i.e. MultiSelector, DirectionalSelector, CompositeSelector). It point to two targets via two selectors, a begin target and an end target. Both selectors under this selector MUST be of the exact same type and MUST be a TextSelector, ResourceSelector, AnnotationSelector or DataSetSelector, complex selectors are not allowed.
The begin selector and end selector effectively mark a range over internal identifiers. It has to be noted that this MUST NOT be interpreted as a range in text ordering, it is merely a range over an arbitrary internal memory layout and carries no inherent meaning. The only function of this selector is to safe memory. Say you have a MultiSelector pointing to 100,000 targets, i.e. via 100,000 subselectors. If those targets are consecutive with respect to their internal identifier, then a single RangerInternalSelector suffices as subselector.
It is not expressed in canonical serialisation. Implementations can choose to implement this selector differently as they see fit. Implementations SHOULD automatically create RangedInternalSelectors when parsing data, if possible.
There are situations in which a RangedInternalSelector can not be used. For a begin/end TextSelector (pointing to a TextSelection) it only works if offset information is already in the TextSelection, which is the case if and only if BeginAlignedCursors are used. An AnnotationSelectormay also carry offset information, but these are relative offsets and can therefore not be compacted to a RangedInternalSelector.
Reverse indices¶
The extended model defines various relations like _referenced_by and
_part_of that point back (hence the term 'reverse') at items from which
nodes are referenced. In the schema these are represented by red dashed lines,
whereas the solid red lines can be interpreted as the forward index. All of
these combined (including 'forward' solid black lines indicating ownership)
constitute the edges of a search graph and enables quick lookups.
It may help to enumerate the reverse indices in a more stand-off fashion as follows:
- An index mapping annotations to all annotations that select it:
Annotation -> [Annotation]- This would be the reverse index for annotations that use
AnnotationSelector
- This would be the reverse index for annotations that use
- An index mapping textselections (pertaining to a resource) to all annotations :
TextResource -> [TextSelection -> [Annotation]]- This would be the reverse index for annotations that use
TextSelector - It is RECOMMENDED to store TextSelections in some kind of ordered map, whereas all the other items in this section need only an unordered map.
- This would be the reverse index for annotations that use
- An index mapping annotation data (pertaining to a set) to all annotations that use that data:
AnnotationDataSet [AnnotationData -> [Annotation]] - An index mapping resources to all annotations that select that resource via a
ResourceSelector:TextResource -> [Annotation] - An index mapping annotation data sets to all annotations targeting the set via a
DataSetSelector:AnnotationDataSet -> [Annotation] - An index mapping data keys to all annotations targeting the key via a
DataKeySelector:DataKey -> [Annotation] - An index mapping data to all annotations targeting the data via an
AnnotationDataSelector:AnnotationData -> [Annotation] - An index mapping datakeys (pertaining to an annotationset) to annotationdata that makes use of the key.
- An index mapping annotation data sets to all annotations select the set:
AnnotationDataSet -> [DataKey -> [AnnotationData]]
Implementations SHOULD implement these or similar indices, facilitating quick lookup in search.
Searching¶
The ability to search or query the data is essential functionality that a STAM implementation needs to offer. The extended data model described above offers the basic building blocks needed to implement efficient low-level search functions. This specification does not prescribe an API for these low-level functions, that is left up entirely to the implementation.
The formulation of a higher-level query language is not part of the core specification either, it is instead left to an extension.
Serialisation Formats¶
STAM JSON¶
The canonical JSON serialisation (STAM JSON) is the primary format for parsing and serialisation. It follows the model to the letter, and completeness and explicitness is the main aim of the serialisation. It is not intended to be concise, minimal or even easily readable. JSON is chosen as it is an ubiquitous a widely-accepted format for which many implementations are available. The serialisation MUST adhere exactly to the property names introduced in this document (case sensitive).
- Private properties (those starting with an underscore) SHOULD NOT be serialised (those can be recomputed at parsing).
- All STAM classes serialised as JSON objects MUST carry a
@typeattribute that denotes the STAM class as laid out in this specification. This helps readability prevents errors at the cost of some slight redundancy. Parser implementations SHOULD use this property to validate the data structure. - All public IDs are serialised through the
@idattribute.
For a complete serialisation, you SHOULD start with AnnotationStore, which is the root level.
In Example A1, shown below, we see the serialisation of the Example A that was shown before,
{
"@type": "AnnotationStore",
"@id": "Example A",
"resources": [{
"@type": "TextResource",
"@id": "hello.txt",
"text": "Hallå världen"
}],
"annotationsets": [{
"@type": "AnnotationDataSet",
"@id": "exampleset",
"keys": [
{
"@type": "DataKey",
"@id": "type"
},
{
"@type": "DataKey",
"@id": "function"
}
],
"data": [
{
"@id": "WordType",
"@type": "AnnotationData",
"key": "type",
"value": {
"@type": "String",
"value": "word"
}
},
{
"@id": "GreetingFunction",
"@type": "AnnotationData",
"key": "function",
"value": {
"@type": "String",
"value": "greeting"
}
}
],
}],
"annotations": [{
"@type": "Annotation",
"data": [{
"@type": "AnnotationData",
"@id": "WordType",
"set": "exampleset",
}],
"target": {
"@type": "TextSelector",
"resource": "hello.txt",
"offset": {
"begin": {
"@type": "BeginAlignedCursor",
"value": 0
},
"end": {
"@type": "BeginAlignedCursor",
"value": 5
},
},
}
},
{
"@type": "Annotation",
"data": ["WordType"],
"target": {
"@type": "TextSelector",
"resource": "hello.txt",
"offset": {
"begin": {
"@type": "BeginAlignedCursor",
"value": 6
},
"end": {
"@type": "BeginAlignedCursor",
"value": 13
},
},
}
},
{
"@type": "Annotation",
"data": ["WordType"],
"target": {
"@type": "TextSelector",
"resource": "hello.txt",
"offset": {
"begin": {
"@type": "BeginAlignedCursor",
"value": 0
},
"end": {
"@type": "EndAlignedCursor",
"value": 0
},
},
}
},
]
}
Serialisation relies on the availability of public identifiers. When identifiers are not assigned by the user, implementations MUST assign arbitrary identifiers if and only if the instances are referenced from elsewhere.
Fields that are references (denoted by the & and red edges in the UML schema
shown earlier), simply take the public identifier as value. However, you MAY
also specify the target in-line as if it were not a reference. This provides
some extra flexibility and can help readability. Parser implementations MUST
support this. Consider an excerpt of the first annotation, functionally
identical to before, but data and key have now been specified in-line:
{
"@type": "Annotation",
"data": [
{
"@id": "WordType",
"@type": "AnnotationData",
"set": "my-example",
"key": {
"@type": "DataKey",
"@id": "type",
},
"value": {
"@type": "String",
"value": "word"
}
},
],
"target": {
...
}
}
There are two important points to notice for in-line use:
- It is RECOMMENDED to add an additional
setproperty to theAnnotationDatato specify what Annotation Data Set is to be used to store the annotation data and the keys. Implementations SHOULD create the set on-the-fly as part of theAnnotationStore. If thesetproperty is missing, implementations SHOULD just create a singleAnnotationDataSetand reuse it for all 'orphaned' inline annotation data. In the pictured schemas, this property is named_part_of_set. - Inline data leads to redundancy/unnecessary duplication, it SHOULD only be used in cases where a reference is not needed. However, parser implementations MUST accept redundancy if and only if there are no collisions (a thing with the same ID described differently than before), if there are collisions, implementations MUST produce an error.
Serialisation implementations MAY reproduce inline annotations as read during parsing, but this is NOT REQUIRED. It is in fact much easier not to do so.
Multiple files and the @include statement¶
Rather than have one big json file with the entire annotation store and all it
references, serialisations SHOULD be split over multiple files, it is
RECOMMENDED to have separate files for each annotation dataset and it is RECOMMENDED to keep the
text resources in external files. Annotation instances MAY also be split over
one or more external files. References to files are made by using the special key
@include, consider the Example A2 where the annotation store references
external files.
{
"@type": "AnnotationStore",
"@id": "Example A",
"resources": [{
"@type": "TextResource",
"@include": "hello.txt"
}],
"annotationsets": [{
"@type": "AnnotationDataSet",
"@include": "my.annotationset.json"
}],
"annotations": [{
...
}]
}
These @include statements MUST be json files except when used inside
resources; in that case plain-text files SHOULD be used and plain-text
MUST be assumed if the filename does not carry a json extension. All
included files (json or plain text) MUST be encoded as UTF-8.
If plain text files are included, this translates to a TextResource with the
filename as ID. The filenames for @include adhere to the following constraints:
- Relative filenames in
@includestatements MUST be interpreted relative to the path of the Annotation Store that does the include. - Absolute filenames (starting with a slash) MUST be absolute on the filesystem but MAY be rejected by implementations (for example on security grounds).
- URLs MAY be used, but implementations are NOT REQUIRED to implement networking logic and MAY reject this (it again has security implications). Implementations SHOULD make clear whether they support fetching remote URLs or not.
- At the same level of the
@include, an@idfield is allowed to set or override the inferred public identifier. If not set, the public@idequals the@filenameexactly as specified.o - Consistent with earlier rules, at the same level of the
@include, there MUST be a@typefield.
An example of the latter is shown below:
{
"@type": "AnnotationStore",
"@id": "Example A",
"resources": [{
"@type": "TextResource",
"@id": "https://somewhere.over.the.rainbow/hello.txt",
"@include": "hello.txt"
}],
"annotationsets": [{
"@type": "AnnotationDataSet",
"@id": "https://somewhere.over.the.rainbow/myannotationset",
"@include": "my.annotationset.json"
}],
"annotations": [{
...
}]
}
The @include statements can only be used at the level of the
AnnotationStore for resources or annotationsets, or at the root level
(to be discussed later). It MUST NOT be used in other place. Annotations
themselves MUST NOT not be split from the AnnotationStore using separate
@include statements, as they by definition require the context of both
resources and annotation sets and can not stand on their own. They only make
sense within an AnnotationStore context.
How to deal with annotations across multiple files then? It may be desirable
not to keep all annotations in one basket, but have multiple. You MAY simply
define multiple annotation stores in multiple STAM JSON files. Implementations
SHOULD be able to load and merge multiple annotation stores into one. Implementations SHOULD also
be able to serialise back into multiple stand-off annotation stores. This is again achieved via the
@include mechanism, but now at the root level.
The @include mechanism can at the root level expresses that annotation stores
may include other annotation stores as dependencies, we call then these
substores. All resources, annotation datasets and annotations that are
defined in these dependencies are available to the parent store as if they were
defined in the parent store themselves.
This mechanism MUST support recursion. So Store A can include store B and store B can in turn include store C. When using the substore mechanism, cyclic include references MUST be rejected with an error message. Store A can not include store B which in turn includes store A. Multiple references to the same annotation store from different places MUST be allowed as long as the acyclic nature is respected, so A may include B and C when both B and C in turn include D. In such cases, implementations SHOULD keep simply keep track of whether a file was already parsed, and MUST NOT do it again.
When any data is in conflict, e.g. annotation store A defines a text with id X and annotation store B defines the same text with ID X but with a different text content, then an error SHOULD be raised.
An concise example of the @include mechanism at root level is shown below.
First we show store A:
{
"@type": "AnnotationStore",
"@id": "Example A",
"@include": "b.stam.store.json",
"resources": [],
"annotationsets": [],
"annotations": [{
...
}]
}
The @include field MUST allow both a string type (file/URL), as well an
array of strings in the case where multiple dependencies are desired. This
latter case is only permitted at the root level and not for the other uses of
@include. The @include directive MUST occur before the resources,
annotationsets, and annotations fields.
Next we show store B (b.stam.store.json), which is a dependency for/substore of A:
{
"@type": "AnnotationStore",
"@id": "Example B",
"resources": [{
"@type": "TextResource",
"@id": "https://somewhere.over.the.rainbow/hello.txt",
"@include": "hello.txt"
}],
"annotationsets": [{
"@type": "AnnotationDataSet",
"@id": "https://somewhere.over.the.rainbow/myannotationset",
"@include": "my.annotationset.json"
}],
"annotations": []
}
In this contrived example, store A does not define any resources or datasets,
however, it inherits them from store B. So an annotation in A can make
reference to those. When using the @include mechanism at the root level, it
is RECOMMENDED to also use it on the resource and annotation dataset level in
all the substores. If this is the case, then multiple annotation stores MAY
reference even the same resources/datasets with the same ID. If they are on the
other hand defined inline, then they MUST be confined to one annotation
store.
Annotation substores for example allow annotations using an
AnnotationSelector where annotations in store A point to annotations actually
defined in store B. This mechanism allows users to split data into arbitrary
stand-off files as they see fit.
For resources, annotation datasets, as well as the merging of multiple annotation stores, implementations SHOULD implement the necessary bookkeeping logic in their parsers to serialize to the same separate stand-off files as were parsed. Implementations SHOULD also serialize in the same order as items were parsed, this is for reproducibility purposes, even though order is not significant. STAM, however, does not prescribe how either of these should be done.
When parser implementations encounter any JSON keys in the STAM JSON that are not defined in this specification, they SHOULD issue a warning to the user and proceed parsing, ignoring the particular key. Specifications MUST NOT produce a hard failure when encountering unknown keys, as these may be keys defined by STAM extensions.
Note: Some readers will notice that the use of @type and @id are
similar to their usage in JSON-LD. It has to be noted though that the default
STAM JSON serialisation is not proper JSON-LD. However, if certain constraints are
met it can be easily made to be valid JSON-LD, see the next section:
JSON-LD / Turtle / RDF¶
Though STAM explicitly does not depend on RDF; when some extra constraints are adhered to (that have been indicated throughout this specification), a STAM model can be expressed in RDF terms. This opens up connectivity with the linked open data world. Implementations that export to RDF MUST check whether the constraints for RDF export are adhered too, and MUST NOT blindly assume so.
An RDF model and JSON-LD context will be formulated for STAM. Including this
JSON-LD @context in the STAM JSON files (assuming constraints are adhered
too) will then make it JSON-LD and therefore RDF.
W3C Web Annotations¶
Some STAM models can be expressed as W3C Web Annotations, and vice versa: some Web Annotation models can be expressed as STAM. In any case, all of the RDF constraints have to be satisfied. But that may not be enough, there are certain things in STAM that are not easily expressed in web annotations (or not as concisely). The reverse also holds, there are things in web annotations that can not be expressed in STAM.
Conversion from/to the W3C Web Annotation model is not part of the STAM itself but is to be formulated in a separate extension.
Binary¶
JSON is verbose and parsing and serialisation is fairly slow. Optimized binary serialisations for STAM are conceivable. These are parsed and serialised considerably quicker than any other and are the RECOMMENDED solution in situations where quick reading/writing from/to disk is important. However, such serialisations SHOULD be considered implementation-specific and MUST NOT serve as interchange or archiving formats.
STAM CSV¶
Though STAM is a simple minimalistic model, the JSON serialisation still has a verbosity and complexity that makes it hard to work with for the less-technical researcher or for larger datasets.
A CSV format is proposed that can represent all of STAM. It is considered a separate extension so its implementation is OPTIONAL. See STAM CSV.
Examples¶
Please consult our examples for various examples of STAM. This will greatly aid in understanding the model and assessing its potential. These examples MAY also be used by implementations for test and validation purposes.
Functionality¶
This sections specifies, at a high-level, what functionality a core STAM implementation offers. A core STAM implementation is a software library or service offering some sort of API (which we will refer to as interface below). The precise nature of the API is not prescribed and up to the implementation:
A core STAM implementation adheres to the following requirements:
- MUST model all the classes of the core specification.
- This entails that it MUST model
AnnotationStore,Annotation,AnnotationData,AnnotationDataSet,DataKey,DataValue. - This entails that it MUST support all the selectors (
Selector) - This entails that it MUST support offsets (
Offset) and cursors (Cursor) as prescribed - Implementations are NOT REQUIRED to follow an objected-oriented programming paradigm and may model all of these as they see fit.
- This entails that it MUST model
- MUST support public identifiers
- They MUST also support the absence of such identifiers when parsing input and SHOULD allow generating IDs automatically when needed (for serialisation).
- MUST offer an interface to manipulate annotations:
- MUST offer an interface to add new annotations with new annotation data and data keys
- MUST offer an interface to add new keys and annotation data to annotation sets
- MUST offer an interface to remove annotations, annotation data, data keys
- Annotations, once made, SHOULD be considered immutable. Implementations needn't offer an interface to edit existing annotations. It is instead RECOMMENDED to delete the old one (if need be) and make a new one. (see more in next section on model constraints).
- MUST offer an interface to search and retrieve annotations:
- MUST offer an interface to retrieve all annotations
- MUST offer an interface to retrieve all annotations with data that uses a specific key (
DataKey). - MUST offer an interface to retrieve all annotations that carry the given data (
AnnotationData) (entails and extends the previous point).- SHOULD support most or all of the comparison tests as expressed by
DataOperator
- SHOULD support most or all of the comparison tests as expressed by
- MUST offer an interface to retrieve all annotations that point to a given annotation
- MUST offer an interface to retrieve all annotations that are pointed at by a given annotation
- MUST offer an interface to retrieve all annotations that point to a given text selection (in a given resource)
- MUST offer an interface to retrieve all annotation data sets
- MUST offer an interface to retrieve all resources
- MUST offer an interface to retrieve all annotation data in an annotation data set
- MUST offer an interface to retrieve all data keys in an annotation data set
- MUST offer an interface to retrieve the target text for any annotation
- MUST offer an interface to retrieve all text selections a given annotation references
- MUST offer an interface to retrieve any arbitrary queried text ranges (even if there are no annotations)
- MUST offer an interface to test/compute relationships with regard to text selections:
- SHOULD support most or all of the textual relations as expressed by
TextSelectionOperator
- SHOULD support most or all of the textual relations as expressed by
- MUST offer an interface to test/compute relationships in higher-order annotations:
- MUST offer an interface that tests whether an annotation A points to another annotation B (A parent of B)
- MUST offer an interface that tests whether an annotation A is pointed at by another annotation B (A child of B)
- MUST offer an interface that tests whether an annotation A points to another annotation B indirectly (A ancestor of B)
- MUST offer an interface that tests whether an annotation A is pointed at by another annotation B (A descendant of B)
- MUST offer an interface that tests the common ancestor of two or more annotations (if any)
- MUST offer an interface that tests the depth of higher-order annotation
- MUST ensure that higher-order annotations are acyclic (see more in next section on model constraints)
- MUST be able to parse from STAM JSON
- Parser implementations MUST also support both the normal stand-off form, as well as the inline form of specifying
AnnotationDatafor annotations.
- Parser implementations MUST also support both the normal stand-off form, as well as the inline form of specifying
- MUST be able to serialise to STAM JSON
If any of requirements are not met, the implementation is not a core STAM implementation but a partial one.
Moreover, the following are RECOMMENDED, a STAM implementation:
- SHOULD implement reverse indices as described in the extended model (e.g. via
TextSelection) - SHOULD implement indices at the
DataKeylevel
If these recommendations are also met, we speak of a full STAM implementation.
Last, some guidelines that are entirely optional but worth mentioning, a STAM implementation:
- MAY implement a binary serialisation
- MAY also implement any of the STAM extensions, it SHOULD indicate exactly which ones it implements.
- MAY offer an interface to redact text resources (i.e. add/edit/remove text at any point), and MUST subsequently update all affected
TextSelectors.
Model Constraints¶
Though STAM is designed in a way that allows researchers and developers to model their annotations as they see fit, it does impose some important constraints that should be kept in mind:
- Annotations, including their selectors and their annotation data, SHOULD be regarded as immutable once created. It is bad practice to edit an existing annotation. If an annotation, its data or its selector is to be changed in any way, the old one SHOULD be removed and a new one made, carrying a different identifier (if any).
- Higher-order annotations, i.e. annotations that reference other annotations via an
AnnotationSelector, MUST only reference annotations that were chronologically defined before it. It can not make reference to an annotation that does not exist yet. From this follows that:- The order of annotations in the serialisation (e.g. STAM JSON) matters (only) to the extend that an annotation X that is referenced by another annotation Y, MUST be defined before Y is. The order of resources, annotation sets, data keys and data in an annotation set is not significant.
This may seem inflexible at first, but there is a good reason for this. From a semantic perspective annotations are essentially a commentary about something else. You can only comment on something if the thing you comment on already exists. Furthermore, if that what you comment on is subject to change, possibly unbeknownst to you, then such a change might invalidate your commentary, as it is no longer the same thing as what you based your comment on! The STAM model prevents these pitfalls.
Unlike models such as RDF, STAM is specialized in annotations on text, it is not a means to express a generic knowledge graph.
From a technical perspective, these constraints reduce the annotation graph to an annotation tree: it removes the risk of cyclic references and in doing so it makes a lot of computations easier.
The fact that higher-order annotations only point in one direction does not imply you can't follow the links in the reverse direction during search. This is accomplished by the various reverse indices in STAM and a core feature.
Relation to other data models & motivations¶
In this final section I'll draw some parallels with other data models. Rather than draw on existing data models, especially those in the realm of Linked Open Data, I have opted to not adopt any of those. The reason is that I wanted a simpler and more pragmatic stand-alone solution that has the right amount of expressivity that is precisely tailored to the task of stand-off annotation, and not much more.
My arguments for this are:
- I don't want to burden the user with having to learn many different and often highly complex models as a prerequisite to understanding the actual one they are interested in.
- I don't want implementations to have to rely on huge (and not always mature) 3rd party dependencies for such data models. A STAM implementation should be realistic with one main code base, needing only some well-established libraries like a generic JSON parser/serialiser, but requiring no further infrastructure.
- Existing standards like Web Annotations (in turn making use of JSON-LD and RDF) contain features that go well beyond what is needed for simple stand-off annotation, and are similarly still lacking certain features we do need for certain annotation scenarios.
- Existing models like RDF, Web Annotations tend to be very verbose and have more overhead, making performant processing more complicated. Though RDF is something we explicitly target as an export option, it is not a dependency.
STAM is more like a lowest common denominator, a pivot model if you will, that allows expression of a wide variety of annotation paradigms. Exports of this simpler data model to more expressive and established standards like RDF and WebAnnotations are encouraged wherever appropriate.
The best comparisons can be drawn with annotation models such as Web Annotations, Text Fabric, Salt and LAF. Comparisons can also be made with more specific-purpose text annotation formats or such as TEI, FoLiA (disclaimer: I am the author of FoLiA), TCF, and NAF, all of which are XML-based formats which unlike STAM offer very specific annotation types. In STAM, all of those would be user-defined, but it should be possible to reformulate some of these data model in terms of STAM.
In designing STAM, inspiration has been drawn from all the above.
Acknowledgements¶
This work is conducted at the KNAW Humanities Cluster's Digital Infrastructure department, and funded by the CLARIAH project (CLARIAH-PLUS, NWO grant 184.034.023) as part of the FAIR Annotations track.